Overview
This article thoughtfully compares home care and assisted living, shedding light on their key differences and associated costs. It acknowledges the importance of personalized support in a familiar environment, which home care offers—making it ideal for those who need minimal assistance. On the other hand, assisted living provides a structured community setting with various services, suitable for individuals requiring more extensive help.
The costs average around:
- $5,900 for assisted living
- $6,481 for home care monthly
Understanding these options can help you make the best choice for your loved ones. We’re here for you every step of the way.
Introduction
Navigating the care options available for aging loved ones can feel overwhelming. It’s a journey filled with emotions, especially when considering the differences between home care and assisted living. Each choice offers unique advantages tailored to individual needs—from the personalized comfort of in-home assistance to the structured community environment of assisted living facilities.
As families embark on this critical decision, they often grapple with the challenge of determining which setting best supports their loved one’s independence and emotional well-being. What factors should be considered to ensure the right choice is made for both care and emotional health?
We’re here to help you through this process, ensuring that your loved one receives the support they deserve.
Defining Home Care and Assisted Living
In-house assistance encompasses a variety of services designed to provide support in the comfort of one’s own home. This includes personal assistance, companionship, and skilled nursing services offered by qualified professionals such as registered nurses (RNs) and licensed practical nurses (LPNs). Conversely, support residences cater to elderly individuals who need help with daily tasks but do not require the extensive medical care found in nursing homes. These facilities create a structured environment with shared spaces, meals, and tailored support services.
While specific data on the number of seniors in remains unconfirmed, it is evident that this form of support is gaining popularity. Domestic support, however, is increasingly recognized for its flexibility and personalized approach. For instance, a case study highlighting the role of in-home support in managing chronic illnesses revealed significant improvements in patients’ quality of life through customized treatment plans and continuous assistance.
Current trends indicate that many families are opting for residential support services due to their ability to maintain autonomy and comfort for elderly individuals. Healthcare professionals emphasize that at-home assistance not only addresses medical needs but also fosters emotional well-being by reducing feelings of isolation. As Dr. Emma Williams notes, “The emotional bonds established through domestic assistance can greatly improve the caregiving experience.”
Best Care Nurses Registry exemplifies this caring approach by offering flexible services with no minimum hour requirements and the option for around-the-clock assistance, ensuring clients receive personalized support tailored to their unique needs.
Ultimately, the comparison of home care vs assisted living shows that both strive to enhance seniors’ quality of life, albeit in different environments. Families must thoughtfully consider their loved ones’ specific needs when choosing between home care vs assisted living, weighing the benefits of personalized home assistance against the organized support provided by assisted living facilities.

Comparing Services: Home Care vs Assisted Living
Home assistance services offer a remarkable level of personalization, allowing individuals to receive support that is thoughtfully tailored to their unique needs. These services encompass a wide range of support, from essential daily activities like bathing and dressing to more complex medical assistance such as medication management and wound care. Caregivers also provide companionship and support for social activities, which are vital for nurturing mental well-being.
In addition, supportive housing establishments provide a broader array of services, including meals, housekeeping, transportation, and recreational activities. This community-oriented environment can significantly alleviate feelings of loneliness and isolation among residents. However, it’s important to note that the level of personal attention in supportive housing may not match that of residential support. Here, caregivers focus their attention on one client at a time, ensuring a more individualized experience.
Understanding the distinction of home care vs assisted living is crucial for families as they evaluate the for their loved ones. Remember, we’re here for you, and your comfort is our priority as you navigate these important decisions.

Evaluating Costs: Financial Considerations for Home Care and Assisted Living
In 2025, when comparing home care vs assisted living, the typical monthly expense of assisted residence is roughly $5,900, while full-time in-house support services can average about $6,481. This information can be overwhelming, but understanding these costs is essential for planning.
When considering home care vs assisted living, it’s important to note that:
- Assisted living expenses typically include room and board, meals, and various support services, offering a more predictable financial commitment.
- Domestic support is often charged by the hour, which can be beneficial for individuals needing slight assistance.
- For those requiring extensive help, costs can escalate rapidly, leading to concerns about affordability.
Families should also explore the potential advantages of long-term insurance. Many policies may cover costs for both residential support and supervised housing, depending on personal situations. This financial flexibility can significantly impact the overall .
Remember, we’re here for you, and understanding your options can provide peace of mind during this important decision-making process.

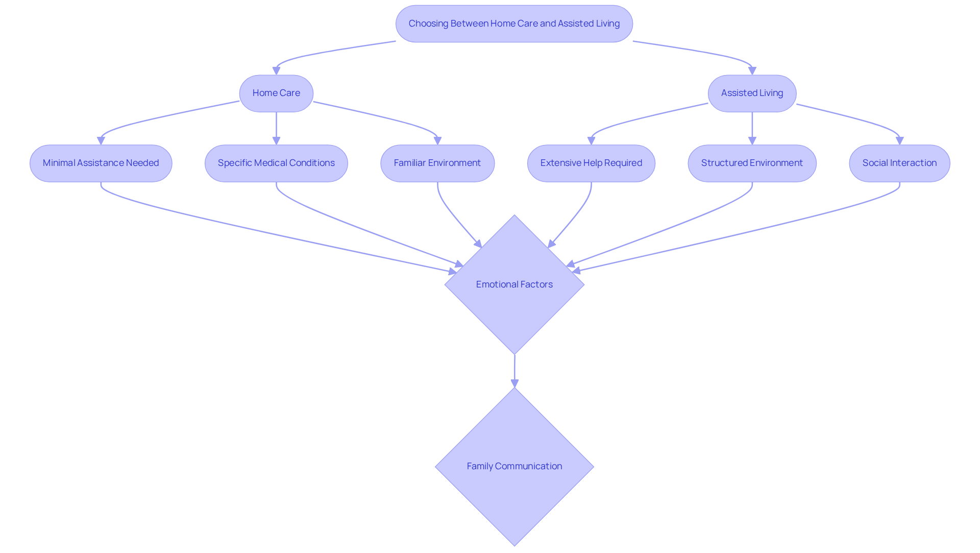
Determining Suitability: Choosing Between Home Care and Assisted Living
Choosing between home care vs assisted living can feel overwhelming, as it involves significant factors including health conditions, independence levels, and personal preferences. For many seniors, the choice between home care vs assisted living offers a comforting solution, allowing them to maintain their independence in familiar surroundings while receiving personalized support. This option is especially beneficial for those who need minimal assistance or have specific medical conditions that can be effectively managed at home.
On the other hand, supportive housing may be a better fit for individuals requiring more extensive help with daily tasks. This option provides a structured environment that encourages social interaction and community involvement, fostering a sense of belonging.
Families often grapple with the emotional aspects of this choice. Moving to supportive housing can be challenging for some seniors, who might experience feelings of loss or confusion. Yet, for others, a can significantly enhance their quality of life, offering numerous opportunities for socialization and engagement. Geriatric management professionals emphasize the importance of open communication among family members to navigate these emotional challenges and ensure that the chosen support aligns with the senior’s needs and desires.
Real-life stories illustrate that seniors transitioning to home care often flourish with personalized attention in their familiar environment. Conversely, those who embrace assisted living often find great value in the structured support and vibrant social activities available within these communities when considering home care vs assisted living. Remember, we’re here for you, and your comfort is our priority as you explore these options.

Conclusion
When considering home care and assisted living, it’s essential to recognize that both options strive to enhance the quality of life for seniors, though they do so in different ways. Home care offers personalized support in the comfort of one’s own home, while assisted living provides a structured environment that encourages community engagement. Ultimately, the choice between these two services depends on individual needs, preferences, and the level of care required.
It’s important to understand that home care shines in its flexibility and tailored services, addressing both medical and emotional needs. On the other hand, assisted living facilities promote social interaction and offer a comprehensive range of services, which can be particularly beneficial for those who require more extensive assistance. Financial considerations are also significant, as families must navigate the costs associated with each option, from hourly rates for home care to the more predictable monthly expenses of assisted living.
The decision between home care and assisted living is deeply personal. It should be guided by careful consideration of the senior’s health, independence, and emotional well-being. Engaging in open discussions with family members and healthcare professionals can lead to a choice that not only meets practical needs but also enhances overall quality of life. Prioritizing comfort and connection is essential, ensuring that the selected care option aligns with the values and preferences of the individual receiving care. Remember, we’re here for you, and your comfort is our priority.
Frequently Asked Questions
What is home care?
Home care encompasses a variety of services designed to provide support in the comfort of one’s own home, including personal assistance, companionship, and skilled nursing services from qualified professionals like registered nurses (RNs) and licensed practical nurses (LPNs).
What is assisted living?
Assisted living refers to support residences that cater to elderly individuals needing help with daily tasks but not requiring extensive medical care found in nursing homes. These facilities provide a structured environment with shared spaces, meals, and tailored support services.
Why is home care becoming more popular?
Home care is gaining popularity due to its flexibility and personalized approach, allowing seniors to receive assistance in their own homes while maintaining their autonomy and comfort.
How does in-home support impact chronic illness management?
A case study revealed that in-home support can lead to significant improvements in patients’ quality of life through customized treatment plans and continuous assistance.
What emotional benefits does at-home assistance provide?
At-home assistance addresses medical needs and fosters emotional well-being by reducing feelings of isolation, as emotional bonds established through domestic assistance can greatly improve the caregiving experience.
What services does Best Care Nurses Registry offer?
Best Care Nurses Registry offers flexible services with no minimum hour requirements and the option for around-the-clock assistance, ensuring clients receive personalized support tailored to their unique needs.
How should families choose between home care and assisted living?
Families should thoughtfully consider their loved ones’ specific needs, weighing the benefits of personalized home assistance against the organized support provided by assisted living facilities to enhance seniors’ quality of life.







